Instance Verification Kit (IVK)
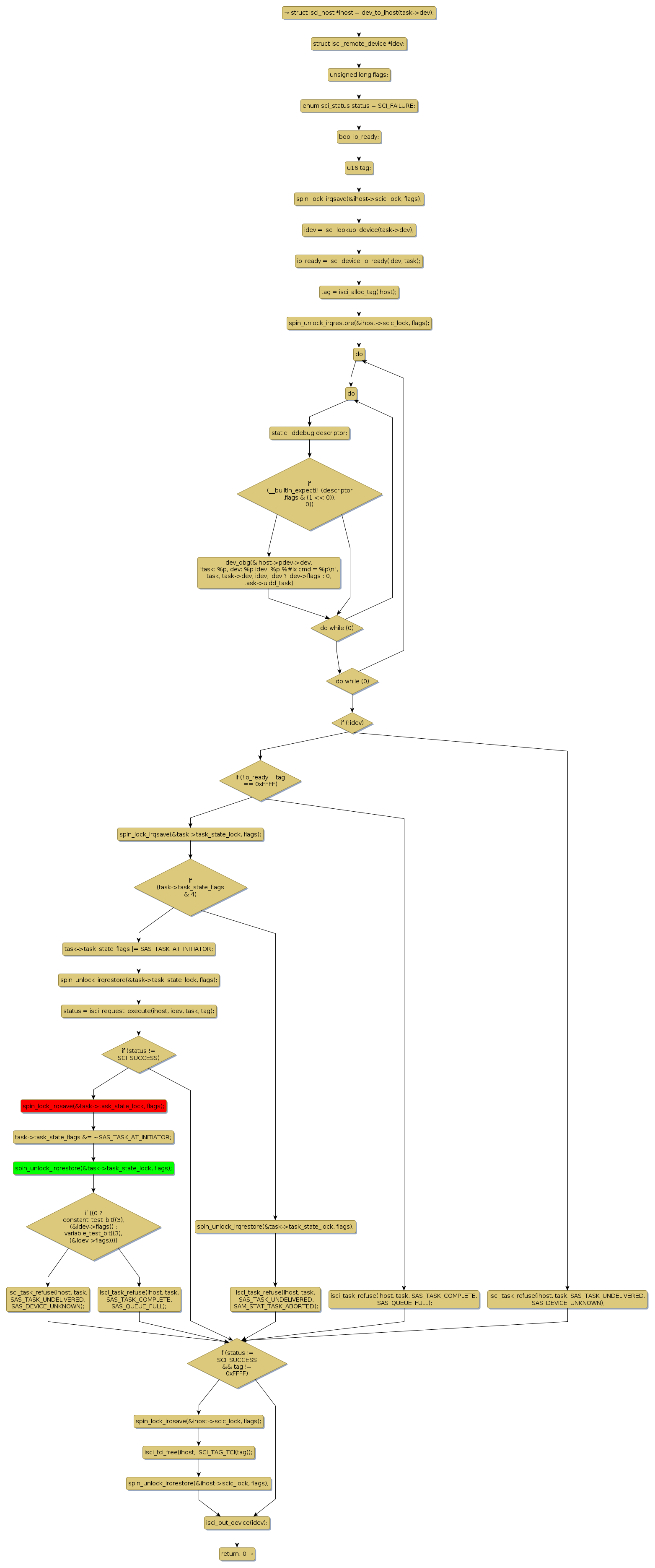
spin lock @ [6192+49+/linux-3.19-rc1/drivers/scsi/isci/task.c]
Instance Signature: task_state_lock
|
The Matching Pair Graph:
|
|
Function Name
|
Control Flow Graph (CFG)
|
Events Flow Graph (EFG)
|
Source Correspondence
|
|
isci_task_execute_task
|
|
|
[4686+22+/linux-3.19-rc1/drivers/scsi/isci/task.c]
|